导读:随着新皇冠肺炎疫情逐步得到控制,房地产市场也在复苏。
中国房地产市场网的数据显示,深圳今年3月的二手房平均单价为71790元,居全国第一(不包括香港、澳门和台湾)。值得注意的是,3月份深圳新房市场的交易明显不均衡。
来 源丨《21世纪经济报道》(身份证号:JJBD 21:张敏);中国基金会、中国证券报、数据财富、国家商报等
深圳豪宅2900万起,54套又"秒光"!
据中国基金会报道,今天(4月5日)上午9点,位于蛇口的太子湾万西招商局再次开业。这一次,总价格为2900万套,共计54套的N5公寓将推出。据报道,开业后半天,全部售罄,收入约23亿元。
照片来源/中国基金会
据悉,此次出售的太子湾Xi N5的5套精装公寓是该项目的最后一手公寓。N5大楼总高度为33层,只有55间套房。它主要销售5至6个房间,面积320,380和410平方米。单价约为每平方米90000-130000元,单套房总价约为2900-5500万元。
这次“促销”,每台押金是100万元。认购后15天内最低首付款为20%,签约后15天内支付首付款。
当天销售可享受98%的折扣,即2900万和580,000元。按时签署合同,享受另外99%的折扣。
值得注意的是,这种销售“不接受结账”。也就是说,这23亿元是实实在在买的。
这也是今年第三次出售太子湾海豹。3月7日,首批70套N3公寓售完,起价2000万英镑。3月13日,又有14套豪华公寓推出,起价4200万英镑,8秒钟内售罄!
不到一个月,深圳的三个豪华项目全部售罄。此外,也有报道称,一些项目需要100万元的“茶费”才能买到;数百万套公寓在7分钟内售出288套,还有其他新闻.
对此,一些网民指出这是深圳,你应该相信。
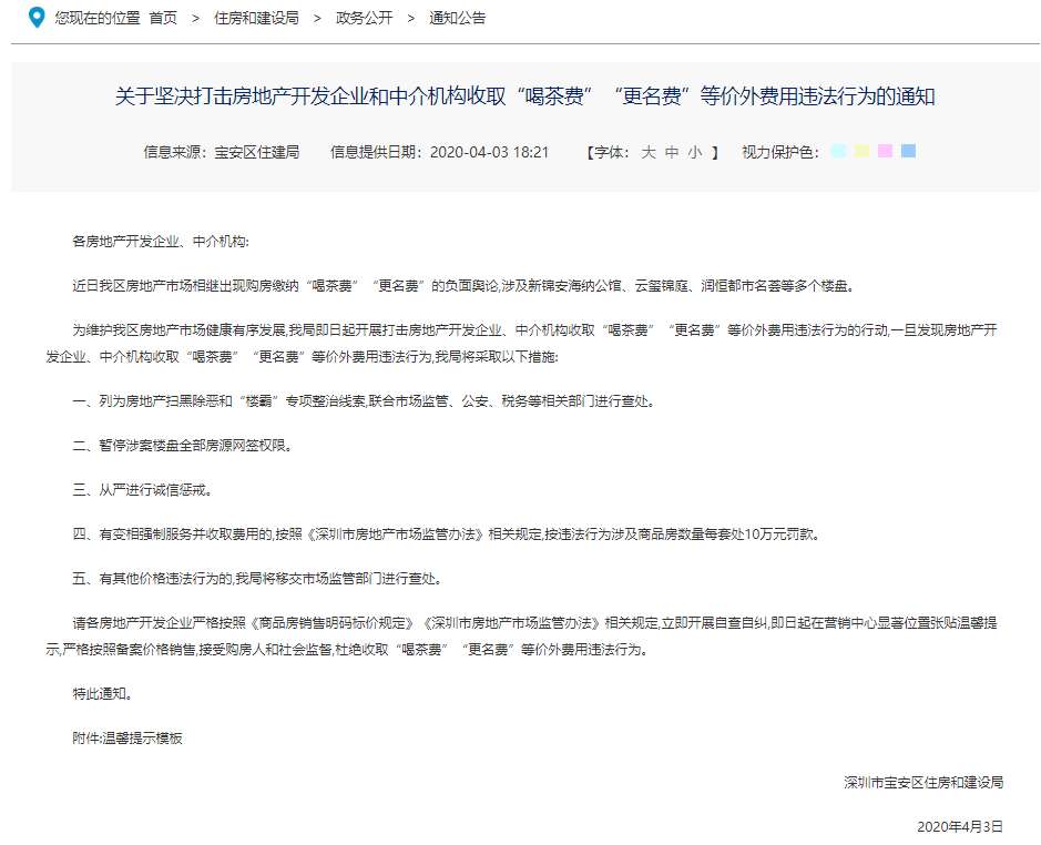
千万豪宅收近百万“喝茶费”?住建局出手了
最近,一些网民在论坛上报道说,深圳的一个新预订要收取“茶费”。这些新的提议被宣称是向外部世界出售的,但它们实际上已经被转化为内部消化。买房子必须支付所谓的“茶费”(即更名费)。然而,这笔“茶费”价值100万元。
据《中国证券报》消息,深圳宝安区有几栋大楼需要为“茶叶”支付不同的价格。
“目前海纳公馆、云玺、金亨利二期等有少量房源在售,就是要交不同价位的‘喝茶费’,恐怕你不能接受。”一位销售渠道的消息人士说。
以海南住宅为例,目前只有少数套房出售,其中116㎡的房子总价约为1150万元,“茶费”超过70万元。
这栋建筑将从一月份开始收取“茶费”,因为现在几乎没有新的了。在此之前,一位客户达成了约75万元的交易。”上述消息来源称。
“还有一个叫“云溪”的房地产,它很容易做,而且有更多的房子。“茶费”是65万到70万英镑上述消息来源称。
另一位中介透露:“亨利二世国王的一座房子以前就已经建成了,总价约800万,单价在85000-87000/㎡。“茶费”最初约为50万元,但并未完成,最终交易为60万元。”
然而,一些建筑以前已经被政府卖掉了。为什么还有新房子?来源解释:“开发商说是售罄了,但可能还有些楼层低的尾盘没卖出,或者有些人用自己名额订房,但实际上是为了赚‘喝茶费’的,还有一些房企‘关系户’通过关系拿到房源。”
关于“饮茶费”的运作,上述中介表示,购房者应先在银行开立联名账户,将资金转入账户进行资金监管,待房地产交易完成后才取款,但中介对“饮茶费”的最终去向保持沉默。
“茶叶费”有几种资金流。一是去中介。中介认为开发商的销售价格被低估,并在获得配额和住房供应后提高价格。另一个是开发商的内部员工会把房子拆了卖掉,所以“茶费”最终可能会流向这些员工。广东省住房政策研究中心首席研究员李说。
易居研究院智库中心研究主任严跃进表示,总的来说,新屋供应是由开发商垄断的,而"茶费"最终会流向开发商,但不会反映在开发商的资本账户上,也可能与开发商的内部营销人员有关。
严跃进认为,“喝茶费”出现或是因为房源比较紧俏,或是因为房源价格被低估,在需求较大而供应量较小的情况下,购房者通过加“喝茶费”获得购房机会。
与此同时,严跃进指出,“收‘喝茶费’是不合规的,,一方面,这部分资金不受监管,另一方面,“茶费”的存在提高了购买成本,导致限价政策失灵,这是不符合规定的。"
值得注意的是,深圳宝安区住房和建设局4月3日发布通知称,宝安区房地产市场近期出现了购买房屋需缴纳“茶费”和“更名费”的负面舆论,涉及新津安海纳大厦、云溪金亭、润恒明辉等房地产项目。为了保持我区房地产市场的健康有序发展,我局即日起开展打击房地产开发企业、中介机构收取“喝茶费”“更名费”等价外费用违法行为的行动。
新房推售两极分化
深圳二手房价格全国第一
值得注意的是,3月份深圳新房市场的交易明显不均衡。
何复辉煌(中国)深圳公司总经理李居明认为,深圳的“第二张光盘”和“日本光盘”被过度炒作。
深圳中原地产董事总经理郑书伦认为,受疫情影响而推出的楼盘数量很少,一些售楼处甚至还没有开张,购房者的选择也很少。少数房地产项目提供少量的住房资源,启动联动,并给予一定的折扣,再加上房地产本身良好的性价比,所以足以消化。同时,部分楼盘开盘效果不佳,说明市场有效购买力还没有完全恢复,销售情况依然分化,价格、区位等都是衡量销售情况的重要因素。
据数据显示,尽管深圳房价3月份略有下降,但中国房价网站的数据显示为深圳3月份二手房平均单价为71790元,依然位居全国第一(不包括港澳台)。
深圳房价与收入的比率是35.2,这意味着一个家庭可以在35.2年内买得起一套没有食物和饮料的公寓,而一个人买得起一套公寓需要70多年。
全国最新房价榜:
北上广深都跌了,杭州大涨12%
如上图所示,北上官镇的二手房价格在三月份都下跌了。其中,上海下跌5.85%,跌幅在四大一线城市中排名第一,每下跌3401元,排名全国第一。
73个城市的二手房均价超过1万元,比2月份上涨了两倍。连云港和日照在10000元的家庭中。然而,长沙,这座新的一线城市,无疑是房价超过1万元的城市中的一个选择。
最新数据显示,3月份长沙二手房平均价格为11101元,排名第60位,而根据数据显示,2018年长沙的国内生产总值在全国排名第14位。
从环比下降来看,3月份广元二手房平均价格降幅最大,达到14.36%。此外,中卫、丹东、雅安等城市的二手房平均价格下降了8%以上。在70个大中城市中,丹东跌幅最大,达到8.6%。此外,福州、上海、厦门、大连等城市也位列榜首。
今年3月,杭州二手房均价达到31581元,同比上涨11.53%,每套上涨3265元,居全国房价涨幅第一位。
从环比增幅来看,14个城市的二手房平均价格环比上涨超过10%。襄阳和伊春的增幅超过20%,铜川、赣州和黑河的增幅超过15%。在70个大中城市中,襄阳、赣州、金华、杭州等城市排名前四,而烟台、常德、南京等11个城市涨幅超过5%。
楼市复苏“南强北弱”,房价上涨动力不足
随着新皇冠肺炎疫情逐步得到控制,房地产市场也在复苏。
根据许多机构发布的数据,今年第一季度,热点城市的新房和二手房成交量低于去年同期,降幅超过30%。自3月中下旬以来,有明显的市场复苏迹象。目前,整体交易规模已恢复到前一年水平的70%左右。
从区域来看,“南强北弱”的态势较为明显,“长三角”地区恢复力度最大,“京津冀”地区相对较弱。
根据各机构的研究,除了恢复交易量外,交易价格也在缓慢上涨。对于新房,以前实行的价格优惠正在逐步取消。在二手房市场,价格上涨的比例正在上升,一些城市的价格涨幅达到15%。
楼市的复苏不仅关系到疫情的逐步控制,还取决于各级政府出台的一系列扶持政策。中原地产指出,今年第一季度,各级政府出台了171项楼市调控政策,比去年同期的104项增加了65%。
照片来源/错误想法
几家住宅企业向《21世纪经济报道》证实,从3月份开始,随着售楼处的开业和客户的增加,一些项目开始取消以前的折扣措施。但迄今为止,价格没有明显上涨。
二手房交易通常被视为市场的主要指标。二手房价格的上涨是否意味着整个市场将出现一波价格上涨?
安居客房地产研究所所长张博告诉《21世纪经济报道》,尽管市场正在复苏,但目前的成交量不足以支撑房价的上涨。从新房市场来看,大多数房企都被困在资金链的压力下,不会贸然提价。
据报道,随着市场进入下行通道,新房和二手房的价格自去年下半年以来已经下降。在新皇冠肺炎流行期间,由于交易停滞对资金链造成的压力,一些住房企业实施了网上降价。
壳牌研究院首席分析师徐小乐也认为,目前大多数城市的二手房周转周期为120天,这表明市场还没有恢复到足够的热度,价格无法得到充分支撑。
许小乐表示,从需求结构来看,经过近几年的调控,目前房地产市场的需求主要是针对首次购房者和改善后的购房者。这部分需求对价格变化很敏感,难以支撑房价的大幅上涨。
还有来自房地产企业的人士提醒,在市场复苏期间,恐慌性购买很容易发生,并导致一些地区的市场过热。在当前频繁出现放松房地产市场监管的冲动的情况下,我们应该做好预期管理,避免市场的非理性波动。
编辑本期南瓜
我在看,你呢?
